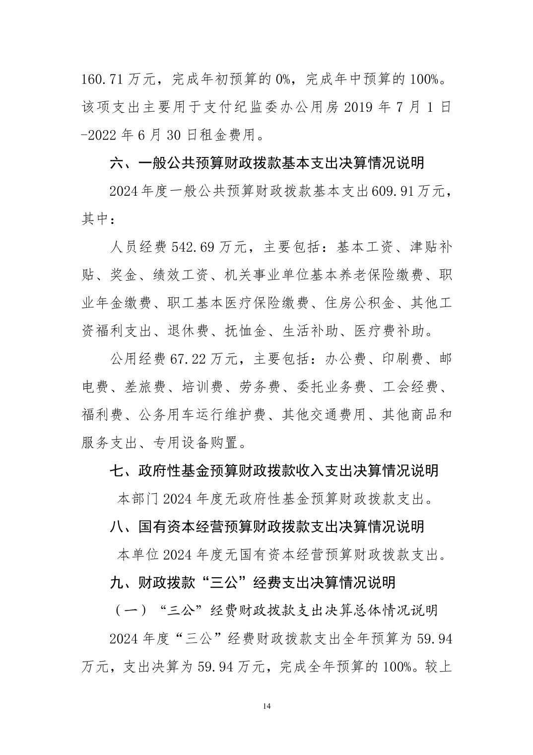
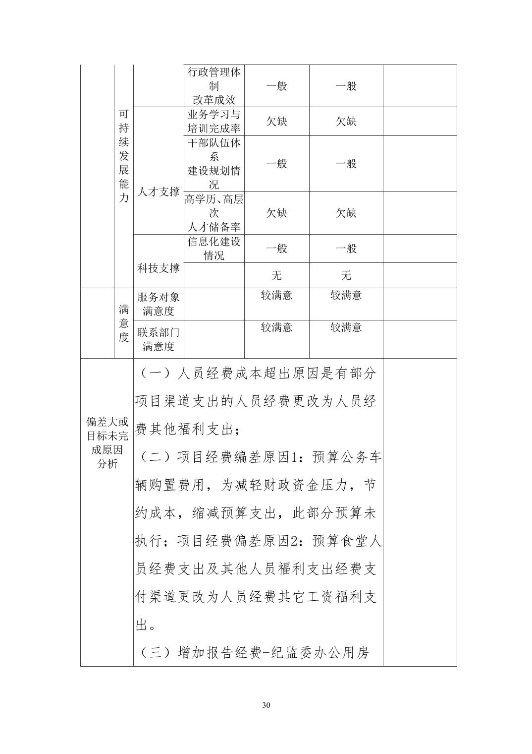
名 称: 下陆区机关事务服务中心2024年度决算
索 引 号: 000014349/2025-71127 发布日期: 2025-09-19 发布机构: 下陆区机关事务服务中心
文 号: 文件分类: 所属机构: