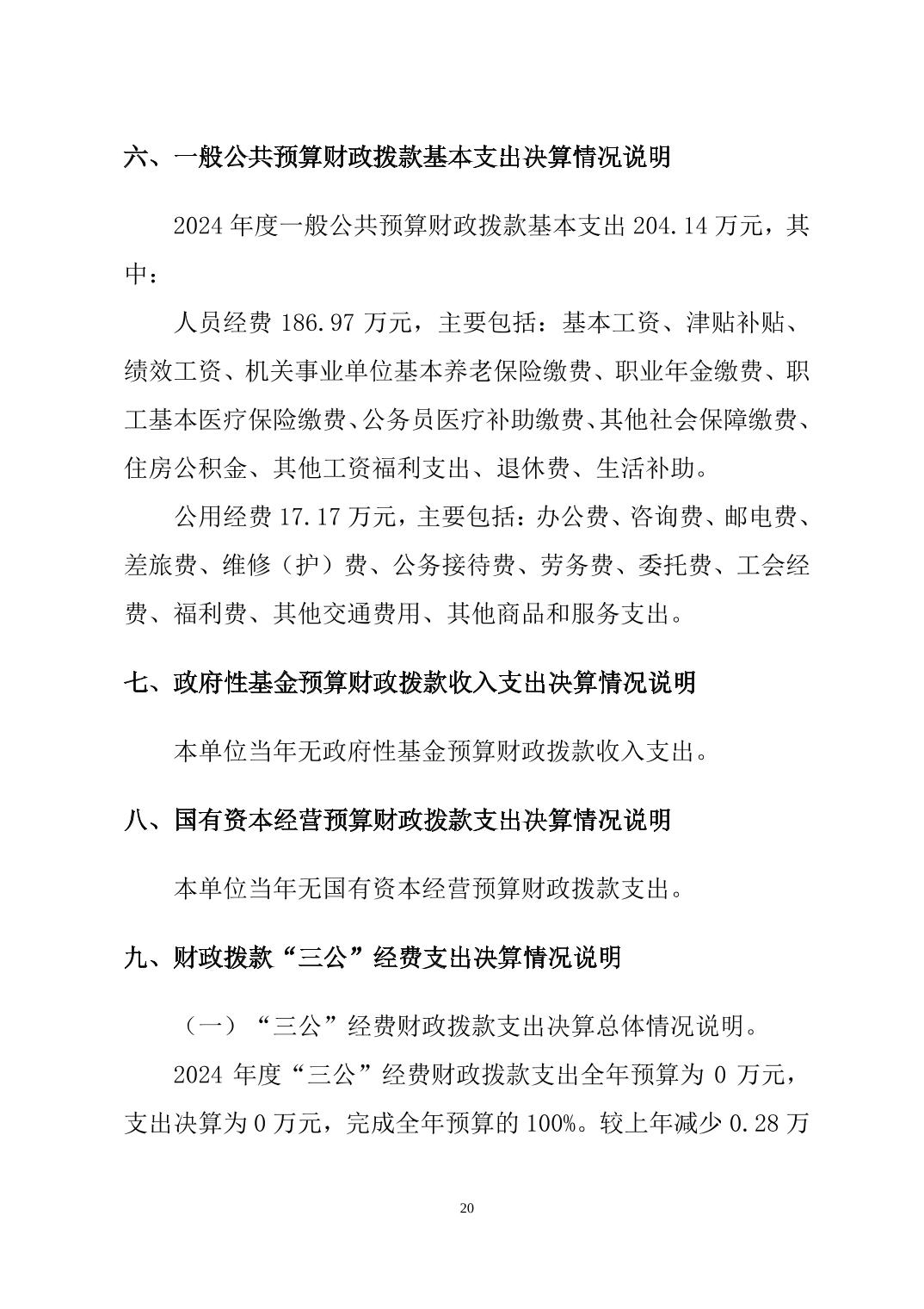
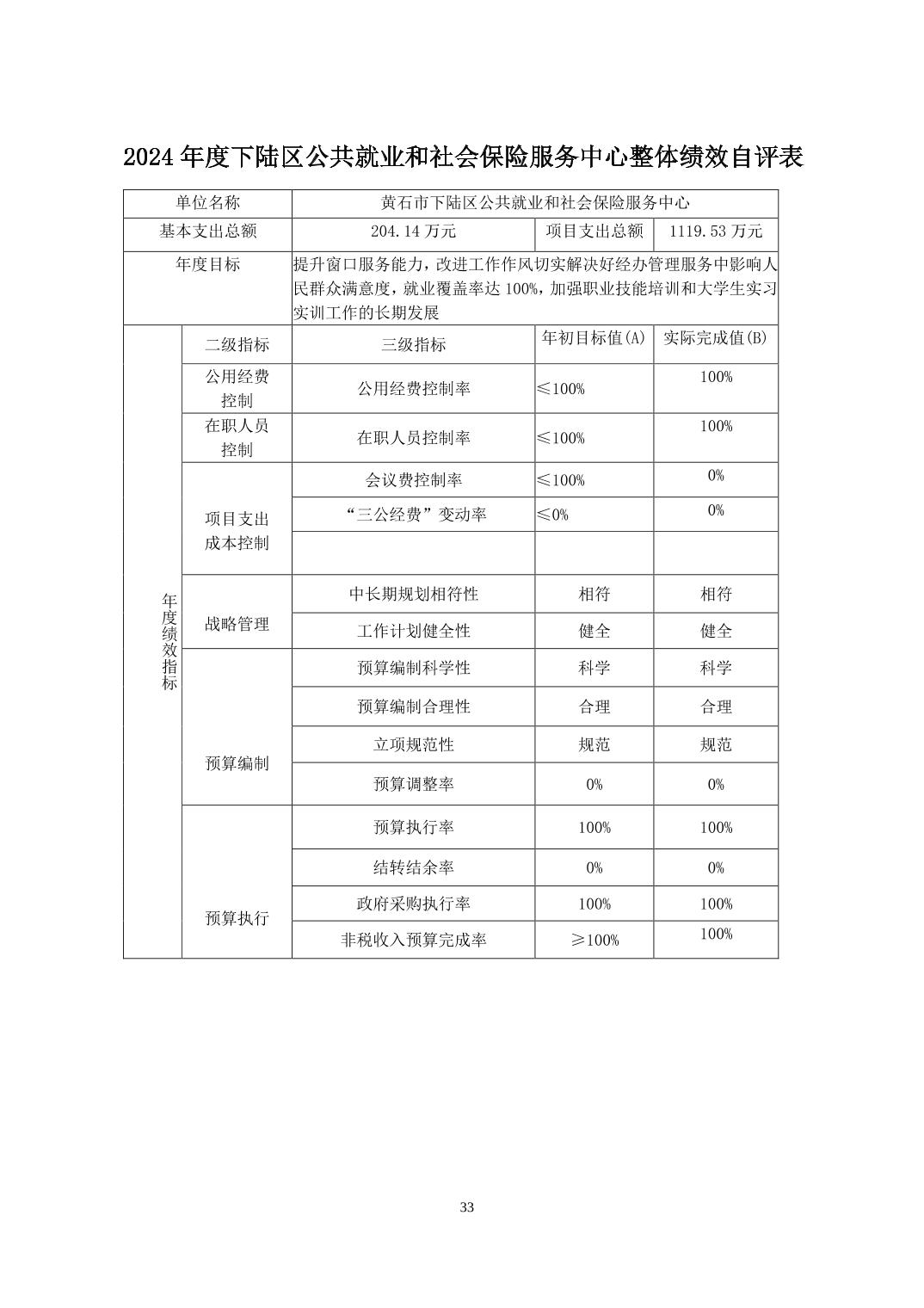
名 称: 下陆区公共就业和社会保险服务中心2024年度部门决算
索 引 号: 000014349/2025-71144 发布日期: 2025-09-19 发布机构: 下陆区人力资源和社会保障局
文 号: 文件分类: 所属机构: