设为首页
加入收藏
无障碍阅读
长者版
首页
魅力下陆
政府信息公开
在线办事
数据开放
互动交流
专题专栏
首页
>
政府信息公开
>
法定主动公开内容
>
公益事业建设
>
教育
>
民办学校信息
名 称:
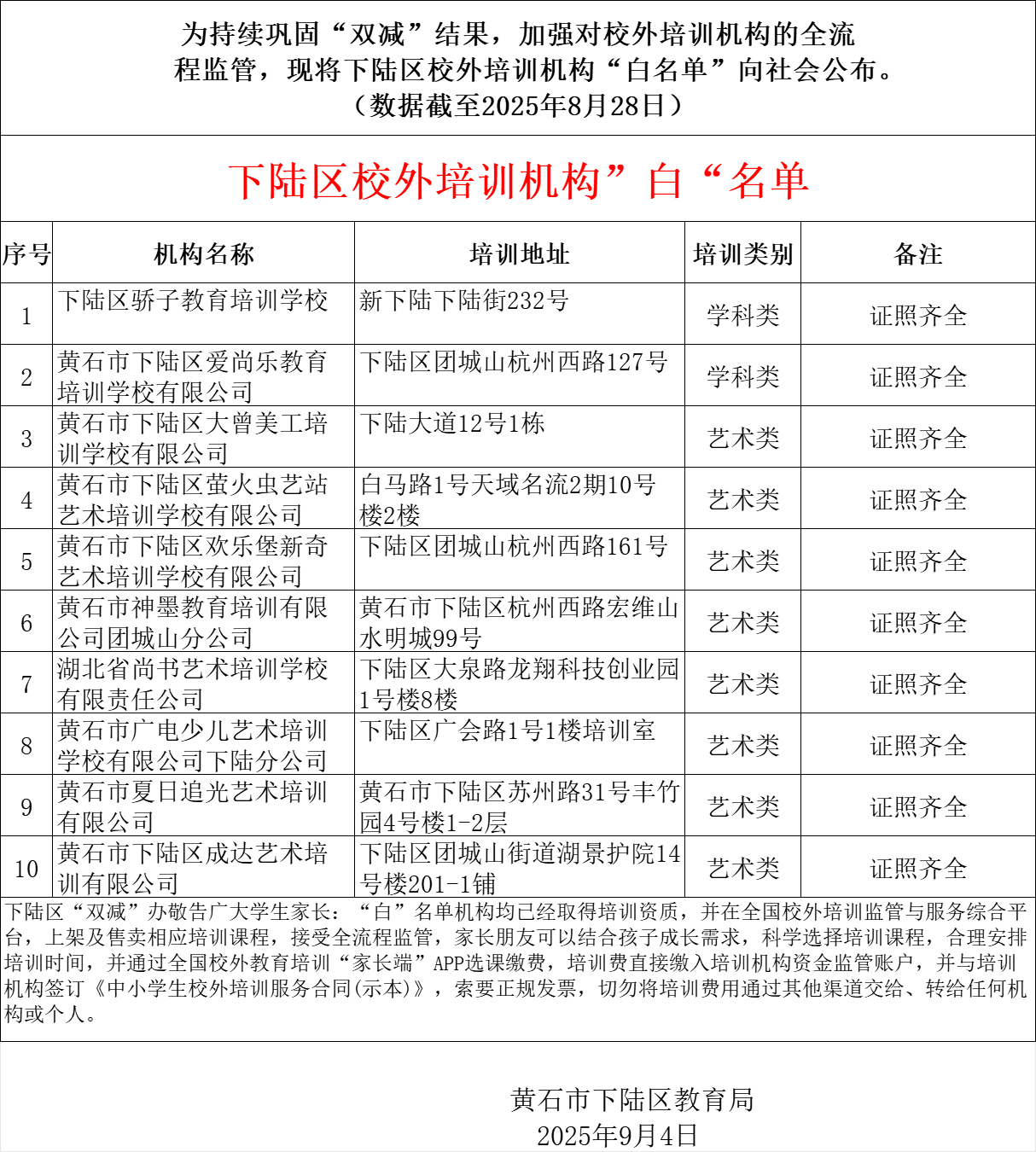
下陆区校外培训机构”白“名单
索 引 号:
000014349/2025-67279
发布日期:
2025-09-04
发布机构:
下陆区教育局
文 号:
文件分类:
所属机构:
下陆区校外培训机构”白“名单