- 设为首页
- 加入收藏
- 无障碍阅读
- 长者版
名 称: 下陆学区划分来了
索 引 号: 000014349/2023-43744 发布日期: 2023-06-15 发布机构: 下陆区教育局
文 号: 文件分类: 所属机构:
下陆学区划分来了
下陆区
中小学学区划分及说明


下陆区2023年
根据新修订的《义务教育法》和国家、省、市关于义务教育方面的有关规定及义务教育学校“划片招生、免试就近入学”的招生原则,现将下陆区2023年秋季义务教育阶段学校招生有关事项公告如下:
一、招收对象
1、小学一年级新生:符合下陆区小学入学条件的适龄儿童(2017年8月31日前出生,含8月31日出生,未注册过一年级学籍的适龄儿童)。
2、初中七年级新生:下陆区小学六年级应届毕业生,经审核符合下陆区入学条件的其他地区小学六年级应届毕业生。
3、插班生:经审核符合下陆区入学条件的小学2至6年级和初中8至9年级的学生(平台无插班生网报,线下办理入学手续)。
二、网报流程
所有申请下陆区学位的学生都需经过网上注册登录、信息填报、网上核验、现场审核等四个步骤,完成入学报名信息确认工作。
第一步:网上注册登录。
家长手机扫描二维码,根据平台提示完成注册和登录,登录“黄石义教招生”平台微信小程序。不会使用网络登录的家长可寻求他人帮助或咨询对应学校。

第二步:网上填报信息。
家长选择“小学报名”或“初中报名”进行报名信息填报,根据招生平台上的填报说明填报信息,并根据平台提醒拍照上传相关佐证材料,完成信息填报确认后网上提交报名材料。家长按照招生平台列出的材料清单,准备好拍照上传的相关佐证材料的原件和复印件。
第三步:网上核验材料。
学校对家长填报的学生信息与拍照上传的佐证材料进行比对核实,核实无误符合条件的学生信息提交到区教育局。有需要补充、完善材料的通过短信通知家长继续补充、完善佐证材料。
第四步:现场审核材料。
家长收到短信通知后持新生入学相关佐证材料原件和复印件到申请就读学校进行原件验证,学校现场打印《黄石市2023年新生入学登记表》,家长和审核员签字确认,佐证材料复印件交给学校留存。由现场材料审核工作小组完成学生报名资料现场审核工作,形成招生数据库。
说明:家长对提供材料的真实性、准确性负责。因填报虚假信息或证件造假,将取消申请人申请就读学校的入学资格并列为下陆区入学诚信黑名单,情形严重的将由相关部门追究法律责任;对于信息填写不全或资料上传不符合要求的申请将不予通过;资料提交后无法修改,请确保所填写信息和上传资料准确无误;资料审核通过后,因房产或户籍发生变更不能再做修改,请在注册前做好户籍迁移或房产变更手续。
三、招生工作安排
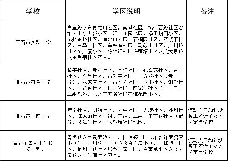
(一)下陆区初中七年级新生
1、6月15日—6月25日,网上登记填报。下陆区小学六年级毕业生由其毕业小学指导家长网上注册填报,非下陆区小学毕业生由其对应初中指导家长网上注册填报。
2、6月15日—6月25日,网上核验材料。
3、6月26日—6月30日,学校现场审核原件,留存复印件。
4、7月1日—7月5日,入学资格审核(区教育局复审)。
5、8月中下旬公布录取情况。
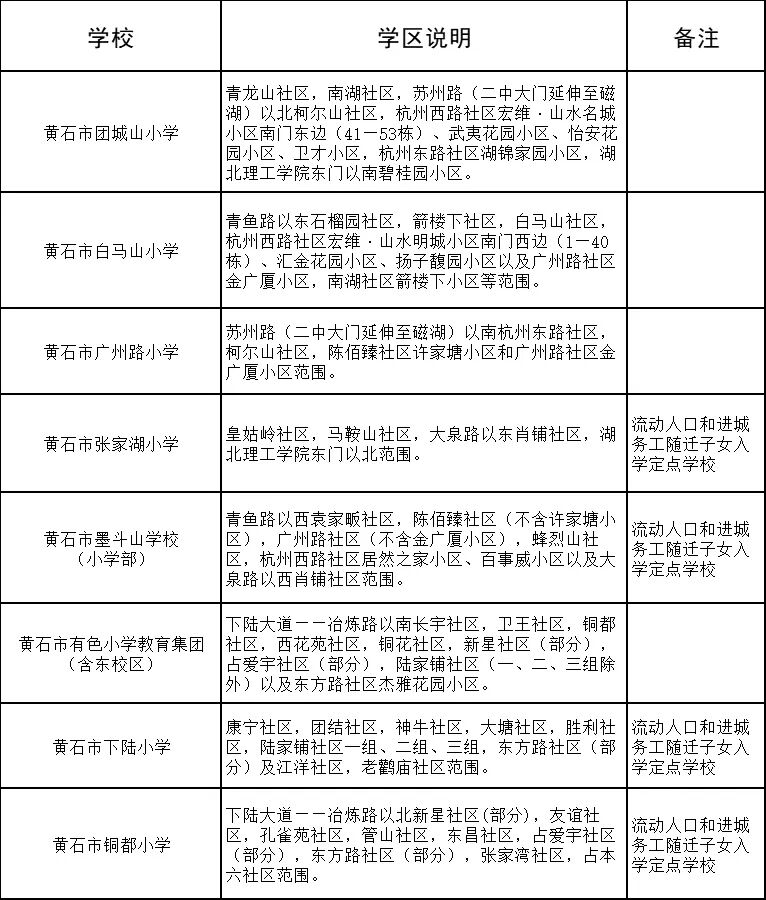
(二)下陆区小学一年级新生
1、7月1日—7月15日,网上登记填报。
2、7月1日—7月16日,网上核验材料。
3、7月16日—7月20日,学校现场审核原件,留存复印件。
4、7月21日—7月24日,入学资格审核(区教育局复审)。
5、8月下旬公布录取情况。新生家长凭相关信息到相关学校进行注册报到。
(三)插班生
8月15日—17日,家长携带房产、户口、学籍卡片以及进城务工等相关资料到黄石市墨斗山学校(黄石市下陆区磁湖路193号)进行现场审核、登记。区教育局根据学区内学校的学位情况,统筹安排到相对就近学校就读。(审核资料会根据新生入学有关规定的A—F类的资料来进行审核,家长需要提供新生入学有关规定A—F类入学规定的相关资料)。
四、咨询方式
黄石市实验中学:0714—6388111
黄石市有色中学:0714—3104536
黄石市下陆中学:18971756876
黄石市慧德学校:15972359220
黄石市墨斗山学校(初中部):15826951556
黄石市团城山小学:0714—6351195
黄石市白马山小学:0714—3286118
黄石市广州路小学:0714—3270832
黄石市张家湖小学:13581298364
黄石市墨斗山学校(小学部):0714—6352572
黄石市有色小学教育集团:15972523577;15972523778
黄石市下陆小学:0714-5329907
黄石市铜都小学:0714-3289813
区教育局招生咨询电话:0714—6577176
区教育局投诉电话:0714—6577180
一、新生入学有关规定
1.A类(有房有户):适龄儿童少年及法定监护人户籍在片区内,且房产属于以下情形之一的:
(1)适龄儿童本人或法定监护人在片区内有独立房产的。
(2)适龄儿童本人或法定监护人在黄石市城区均无房产,但适龄儿童自出生之日起,即随父母一方户口在祖父母(外祖父母或祖辈)房产处落户从未迁移的。
(3)适龄儿童本人或法定监护人在黄石市城区无房产,居住房屋为廉租房、公租房或单位无产权房的。
(4)拆迁户适龄儿童和监护人户籍在片区内,且能提供原房产在2017年9月1日后拆迁的相关证明,在原拆迁地片区入学(适龄儿童在房屋拆迁前出生并已注册户籍)。如异地还迁已交房入住的,可在现房产地片区入学。
在学校核验材料时,须提供以下材料的原件及复印件:①户口簿(如法定监护人与适龄儿童不在同一户口本,则须提供双方户口簿,下同)②出生证明③房屋不动产权证(房产证)或网签备案购房合同。审查原件,存档复印件。
属于自建房的,需提供土地证明。属于廉租房、公租房或单位无产权房的,需提供由房产管理部门出具的证明和近6个月水电使用凭证。属于拆迁安置且申请回原居住地对应片区学校就读的,须提供拆迁安置协议以及相关证明材料。
提供的房产证或网签备案购房合同必须是适龄儿童本人或法定监护人一方或双方共有的独立房产(本人或法定监护人无房产的须提供无房产证明和祖辈房产信息)。房产性质必须为住宅房且具有独立产权,非配偶关系的共有房产不能作为片内生入学依据。2023年6月30日前没有交房的新建小区和2023年6月30日之后登记办理房产证件的二手房不能作为片内生入学依据。
2.B类(优抚对象子女):各类优抚对象子女,包括符合条件的现役军人子女、烈士子女、公安英模和因公牺牲伤残的警察子女,市区两级高层次人才、重点招商企业高级管理人员子女、东楚英才卡持卡人子女等。
在核验材料时,须提供以下材料的原件及复印件:①户口簿②出生证明③优抚对象相关证明材料等。审查原件,存档复印件。
相关证明材料如下:1、市级人才引进及企业高管子女、东楚英才卡持卡人子女。由市人才办、市教育局以文件形式下发。区级人才引进及重点企业高管子女,由人才办汇总、审核以文件方式下发;2、在黄部队随军子女。由军分区、武警支队、高炮三团、区人武部等以函件形式报送。市消防支队非黄石籍随队家属,由市消防支队以函件形式报送;3、公安英模和因公牺牲伤残的警察子女,由下陆公安分局以函件形式报送。
3.C类(有房无户):适龄儿童少年不具有下陆区户籍,但其法定监护人在片区内有独立房产,可申请到符合服务片区条件的相对就近的学校就读。2023年6月30日前没有交房的新建小区和2023年6月30日之后登记办理房产证件的二手房不能作为片内生入学依据。
在学校核验材料时,需提供以下证件的原件及复印件:①户口簿②出生证明③房屋不动产权证(房产证)或网签备案购房合同。审查原件,存档复印件。
4.D类(有户无房):适龄儿童少年的法定监护人在黄石市城区无房产,且长期租住在本片区内,可在户籍地符合服务片区条件的学校申请就读。①适龄儿童和法定监护人有下陆区户籍,且法定第一监护人为户主,从未迁移。②适龄儿童,自出生之日起即随父母一方户口在祖父母(外祖父母或祖辈)户口处落户从未迁移。
在学校核验材料时,需要提供以下材料的原件和复印件:①户口簿②出生证明③法定监护人有房产部门开具的黄石市城区无房证明。④长期居住证明。审查原件,存档复印件。
5.E类(流动人口子女):不具备黄石市城区户籍,适龄儿童少年的法定监护人在黄石市城区无房产,法定监护人持有黄石市公安机关核发的《居住证》或流动人口居住证证明,在下陆区有合法工作,有合法稳定租赁住所并实际居住的。
在学校核验材料时,需要提供以下材料的原件和复印件:①户口簿②出生证明③居住证(父母至少一方持有黄石市公安机关核发的在有效期内的居住证或流动人口居住证证明)④儿童本人和法定监护人有房产部门开具的黄石市城区无房证明(黄石市内无房证明可以通过线下各区政务中心打印或者通过鄂汇办或者湖北政务服务网办理,具体办理方式见附件)⑤父母在下陆区的务工证明,所列证件之一:①单位工作证明、国家规定的劳动用工合同和单位依法为其缴纳的社保证明(连续缴纳6个月),②工商营业执照(开设6个月及以上)、纳税证明。审查原件,存档复印件。
6.F类(进城务工随迁子女):适龄儿童少年和法定监护人为大冶市、阳新县户籍,其法定监护人在黄石市城区无房产,法定监护人在下陆区有合法工作,在下陆区有合法稳定租赁住所并实际居住的。
在学校核验材料时,需要提供以下材料的原件和复印件:①户口簿②出生证明③常住证明(父母至少一方持有下陆区街道、社区开具的常住证明)④父母双方在下陆区的租房合同(合同上写清楚开始租房的时间)和房东的房产复印件⑤法定监护人有房产部门开具的黄石市城区无房证明(黄石市内无房证明可以通过线下各区政务中心打印或者通过鄂汇办或者湖北政务服务网办理,具体办理方式见附件)⑥父母在下陆区的务工证明,所列证件之一:①单位工作证明、国家规定的劳动用工合同和单位依法为其缴纳的社保证明(连续缴纳6个月),②工商营业执照(开设6个月及以上)、纳税证明。审查原件,存档复印件。
二、录取顺序
1、严格遵守录取顺序。下陆区学生由各招生学校在学位限额及招生计划内按照A、B、C、D、E、F六类顺序依据分类,依次分批进行预录取(不招收流动人口及随迁子女学校按A、B、C、D顺序进行录取),学生信息的真实性和准确性由招生学校负责。预录取过程中,当上一批次录取后仍有空余学位,且下一批次的报名人数少于空余学位时直接预录取,当招生计划录满时,仍有符合条件的学生未录取,由区教育局按相对就近原则调剂入学。设立流动人口和进城务工随迁子女入学定点学校。小学:墨斗山学校小学部、张家湖小学、下陆小学、铜都小学;初中:墨斗山学校初中部、下陆中学。
2、严格执行招生计划。全区各中小学严格执行区教育局下达的招生计划数,不得随意扩大招生计划数招生。对于学位紧张学校,可以按照招生计划先录取A、B两类学生(自公告发布之日起,C类学生办理户籍迁入的不作为A类学生录取),再按照房产积分、户籍积分依次招录C、D类学生。即在A、B两类学生录完后招生计划未录满时,按照房产积分从高到低依次录取C类学生,直至招生计划录满为止。若C类学生录取完后招生计划未录满时,按照户籍积分从高到低依次录取D类学生,直至招生计划录满为止。房产积分计算方法:法定监护人在学区内房产满一个月积1分(新购房产以房屋不动产权证、房产证或网签备案购房合同时间为准,购置二手房以房屋交易过户时间为准);户籍积分计算方法:学生户籍迁入学区地管辖派出所满一个月积1分(以学区管辖派出所登记户籍时间为准)。
